Olive - Health and Wellness

The personal health tracking app to keep you on top of your health, connect you to your doctors with ease, and help you develop better habits.

Project Details

Genre: Health and Wellness

Client: CareerFoundry Case Study

Team Size: 1

Duration: 9 Months (August 2022- April 2023)

Tools Utilized

  • Figma

  • Google Office Suite

  • UsabilityHub

  • Photoshop

Project Overview

Problem Statement :  

Objective :  

Health portal users need an easy, secure, and quick way to record their medical information and have access to general physical and mental wellbeing features.

The Olive Health Portal will be a cross-platform, inclusive health and wellbeing portal where users can input their health and medical records as well as view educational resources to help them develop better habits for their overall wellbeing for both mental and physical health.

Outcome :  

After conducting research and iterating on designs, Olive provides an all-in-one solution that brings together facets of individual’s health - ranging from their health records, their day-to-day routine, to connecting to their healthcare professionals - into one easy-to-use application that personalizes their experience to help maintain and better their health.

Phase 1 : Research

Who is our competition?

Apple Health

Rountinery

Our competitors would be Apple Fitness, Apple Health, Rountinery, Fitbit, and myChart as they provide either the ability to input data and connect to a healthcare provider to keep medical records, and/or provide resources for health education. The risk is our app will get overshadowed by applications that come with devices, such as Apple Health, that are
pre-installed and free, or by applications that come with their own external hardware integrations for better tracking of quantifiable metrics. However, most of the applications in the market only provide either mental health or physical health functionalities and there are very few applications that provide both, ignoring the overall view of combining multiple factors that contribute to a person’s health.

Therefore, we would be able to take up a large presence in the market.

User Research

In order to understand the needs of our users, I had to first meet with them and ask them what would want and need out of a health tracking app. I conducted interviews with people from a wide range of medical backgrounds and with different physiological needs.
After my interviews, I constructed these personas to represent the age brackets our app would be used in and their different needs from an app like ours.

User Flows

*Click on the images above and below to see how the user would go through their task

Phase 2: Prototyping

Site Map

In order to figure out how the site should be laid out that would make the most sense to my users, I conducted a card sort where potential users would sort alike items to see where people would look to find specific functions


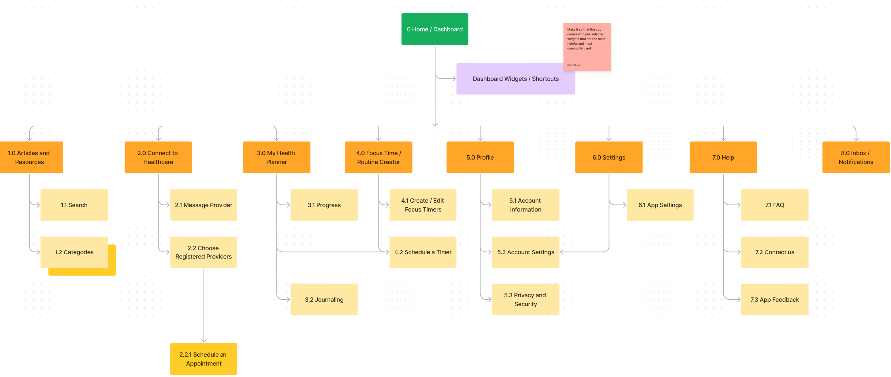
The Revised Site Map

After reviewing the similarity matrix and other data, I developed this new site map that was much more organized and focused.

The First Site Map

This initial site map was created in the order I had seen other applications create theirs. I had quickly after making it that I had basically put the entirety of the application accessible from the dashboard/navigational areas. This isn’t necessarily a bad thing but there were definitely functionalities that needed to be collapsed into different parts of the application and moved around so that it isn’t all upfront.

Information Architecture and Card Sorting


Low Fidelity Mockups

Wireframe Progression

Mid Fidelity

High Fidelity / Final

Throughout the development, I designed and iterated on the screens of Olive, going through multiple stages of fidelity using the feedback given to me by both potential users from testing and peers to refine each iteration until I had designs that were usable for their intended functionality.

Phew, now that’s that figured out.
Let’s do the wireframes and design this app!


Phase 3: Usability Testing

3 tasks / 9-12 Questions

5 participants

The script I created was comprised of multiple parts:

  1. Introduction

  2. Personal Demographic Questions

  3. Background Questions

  4. Open Ended Questions

  5. The Usability Tasks

  6. Final Thoughts / Wrap Up

Testing Results

15-20 minutes

You can view the full Testing Script here

Full Testing Script

After conducting the tests with my 5 participants, I complied their responses into an affinity map, dividing them into 4 sections :

Errors, Negative Feedback, Positive Feedback, and Observations.

All participants found the software fairly easy to use and intuitive which is a great sign!
I received a lot of great constructive criticism about each error and frustration as well which I noted for future iterations.

To view the full results report, click the buttons below

Full Testing Results
Participant Feedback

Phase 4: Style Guide and Final Design

Color Palatte

Primary

#92BD91

#007C3E

Secondary

#C4EFD3

#FFFFFF

#FB8B83

Primary Dark

#333333

Final Designs

#8F8F8F

Background

#D9D9D9

Secondary Darks

Alert

Retrospective and Final Thoughts

As my first ever UX/UI project, I believe I did pretty well to make a functional and user-friendly design for this software.
Throughout the process, I used my knowledge of Game Design and what I learned from Career Foundry to create these designs.
I definitely learned quite a bit from inception to finalized designs, from both the process and my peers.
For me the most challenging parts were the wireframes and the aesthetics, both I’ve never practiced until now and will continue to improve with projects to come.

Personally, I believe there are a large number of areas of improvements that need to be made for Olive to be a useful and functional product. There are missing functionalities everywhere such as the calendar for appointments, the button to favorite entries and articles, the article page itself, a majority of the healthcare functions, etc. The product needs a visual overhaul to be more appealing and softer in terms of feel of the UI to fit with the intended theme of Olive. Although not completely necessary, the entire application also needs an expert in healthcare or deeper research done to make sure the information and processes provided are in-line with actual medical facts so that it can truly help the user and be an assistant to bettering one’s health.